首页
分类
白嫖
交流
小博大区
曝光
团饭
大舞台(爆奖|倒下)专区
新人必看
稳台
综合
广告
工具
广告
.
任务|金币
商场
排行榜
金币任务
PG真假验证
搜索
登录/注册
白嫖
1
白嫖
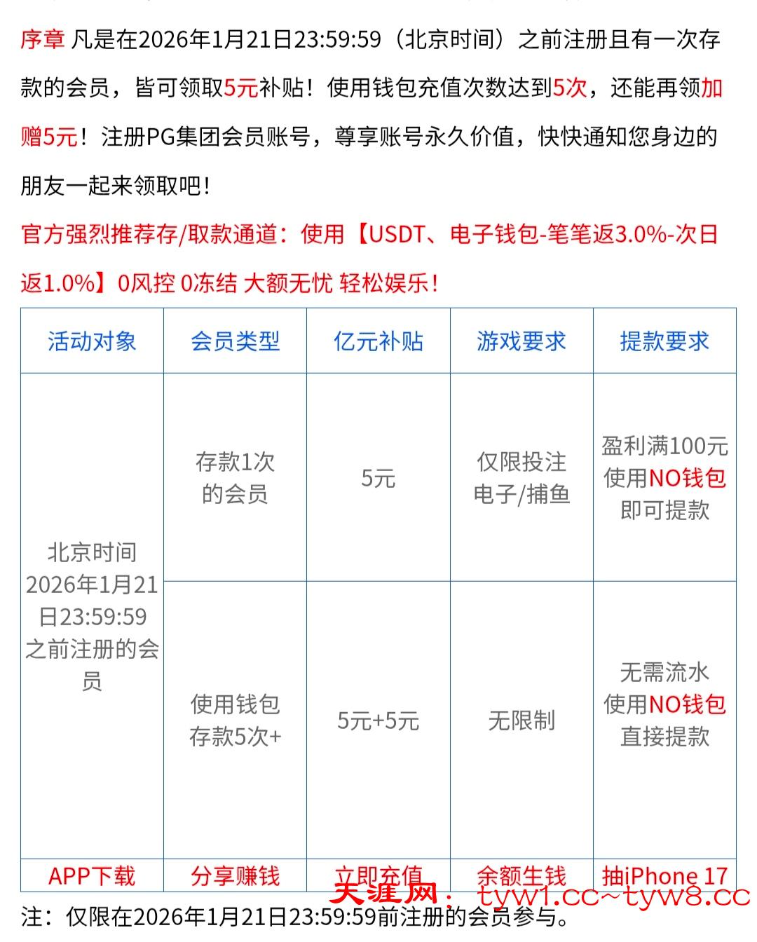
【PG5400】—✅—回馈彩金
【PG5400】—✅—回馈彩金
陈b
发布于
2月前
1918
1
帖子链接已复制到剪贴板
分享
充值过玩过的去看看,没充值的不知道有没有
5400.com
有效帖打赏“1888-5888金币”
三人以上出款=有效帖子!
温馨提示:搜索输入 “发帖教程” 查看发帖教程,金币获取以及如何升级
最新回复
(
1
)
t听安
2月前
2
楼
挂了
请先登录后发表评论!
登录
注册
返回
陈b
UID:3775
V4
搜索
精彩活动
关闭
请先登录后发表评论!
1